Red limitadora de sobretensiones para convertidor Flyback
En los convertidores Flyback, debido a capacidad parásitas en los semiconductores y las inductancias de pérdidas del transformador aparecen una serie …
En los convertidores Flyback, debido a capacidad parásitas en los semiconductores y las inductancias de pérdidas del transformador aparecen una serie …
En el caso de tener una carga inductiva como podría ser el caso de un motor o un convertidor buck/boost/buck-boost con una componente resistiva …
Cuando conmutamos a OFF un carga fuertemente inductiva (la cual podemos aproximar como una fuente de corriente) como podría ser el caso de un motor o …
En los convertidores de potencia como los Flyback o Push-Pull, debido a capacidades e inductancias parásitas al realizar la conmutación de los …
Coseno de la suma:
\[ \cos{(a+b)} = \cos{a} \cos{b} - \sin{a}\sin{b} \]
\[ \cos{(a-b)} = \cos{a} \cos{b} + \sin{a}\sin{b} \]
Seno de la suma:
\[ …
Ley de Ampere: \( \int{H dl} = \sum{i} \)
Fuerza electromotriz: \(\epsilon = N \cdot i = l_m H \)
Ley de Faraday: en una …
Si vemos qué pasa con los que están arriba, la clase alta, la idea de hace unos años de …
Existen 4 tipos de masas en un circuito.

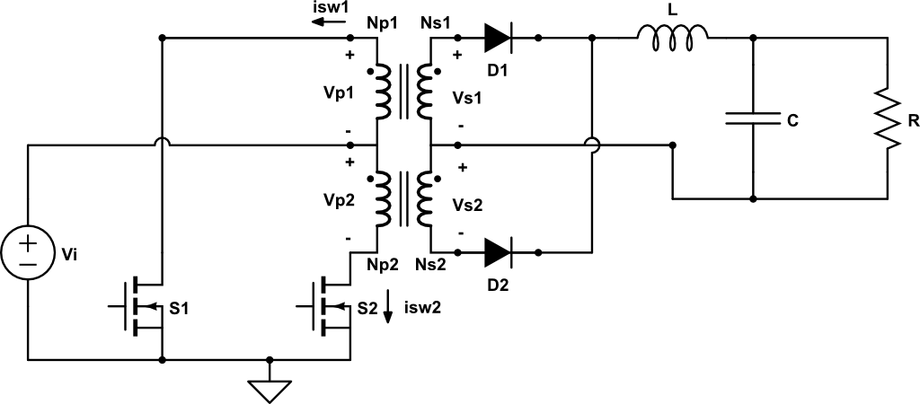
El convertidor push-pull trabaja en el primer y tercer cuadrante. Es decir, el transformador se magnetiza y se desmagnetiza en un periodo de trabajo. …